Advanced Background Processing in Next.js Part 2
1. Introduction
In Part 1, we covered implementing background jobs using PostgreSQL with pg-boss. While pg-boss provides a solid foundation for background processing, certain use cases demand more sophisticated queue management and processing capabilities. This guide explores advanced background processing patterns using Bull, Redis, and hybrid architectures.
As applications scale, they often encounter scenarios where PostgreSQL-based job queues become a bottleneck. Common challenges include handling high-volume job processing, managing complex job dependencies, and providing real-time progress updates. Bull, backed by Redis, addresses these limitations with features specifically designed for sophisticated job processing requirements.
1.1 Consider these real-world scenarios:
An e-commerce platform processing thousands of concurrent checkouts during peak sales periods requires:
- Immediate job ingestion without database write constraints
- Multiple staged operations (payment verification, inventory updates, notifications)
- Real-time status updates for user feedback
- Guaranteed job completion even under heavy load
A content platform handling video processing needs:
- Multi-stage processing pipelines (transcoding, thumbnail generation)
- Progress tracking for long-running jobs
- Automatic retries with backoff strategies
- Resource-intensive background operations
These scenarios highlight where Bull’s architecture provides significant advantages:
- Redis-based queue management enables rapid job ingestion and processing
- Built-in support for job dependencies and workflows
- Real-time event system for progress tracking
- Advanced scheduling and prioritization capabilities
- Robust error handling and retry mechanisms
2. Moving Beyond PostgreSQL-Based Queues
If you’re currently using a simple polling solution or pg-boss, the decision to migrate to Bull typically comes from specific technical requirements rather than general scaling needs.
Redis fundamentally changes the background processing architecture by providing an in-memory data store optimized for queue operations. This enables Bull to offer features that are challenging to implement efficiently with PostgreSQL:
- Sub-millisecond job operations
- Real-time job status updates
- Efficient handling of job priorities and dependencies
- Automatic cleanup of completed jobs
- Built-in rate limiting and concurrency control
2.1 When to Adopt Bull and Redis
The decision to migrate from pg-boss to Bull typically comes from specific technical requirements rather than general scaling needs:
High-Frequency Job Processing When your application needs to handle thousands of jobs per minute with minimal latency, Bull’s Redis backend provides significant performance advantages. A typical example is processing user interactions in real-time, where job ingestion speed directly impacts user experience.
Complex Job Orchestration For workflows requiring multiple dependent stages, Bull offers native support for job dependencies and workflow management. Video processing pipelines exemplify this, where multiple processing stages must execute in sequence with proper error handling at each step.
Real-Time Progress Tracking Applications requiring live feedback benefit from Bull’s event-driven architecture. For instance, large file uploads with multiple processing stages can provide accurate progress updates to users, something that’s more complex to implement with PostgreSQL-based queues.
3. Implementing Bull with Redis
When building production-grade background job systems, we need a robust architecture that can handle real-world complexities. Bull, backed by Redis, provides the foundation for this architecture through its high-performance job queue system.
3.1 Core Architecture

The system consists of three main components working together:
-
Queue Manager: A singleton service that handles queue creation, configuration, and lifecycle. It ensures consistent queue settings across your application and manages Redis connections efficiently.
-
Worker Processes: Dedicated processes that execute jobs from the queues. These can be scaled independently and handle job processing concurrency.
-
Job Processors: Modular components containing the business logic for different job types, such as email sending, image processing, or data exports.
Redis acts as the backbone for this architecture, providing:
- Fast job storage and retrieval
- Reliable job state management
- Real-time communication between components
- Atomic operations for job handling
3.2 Queue Manager Implementation
Let’s implement a robust Queue Manager that handles queue creation and configuration:
import Bull from 'bull';import IORedis from 'ioredis';
export interface RedisConfig { host: string; port: number; password?: string; tls?: boolean;}
export class QueueManager { private static instance: QueueManager; private queues: Map<string, Bull.Queue>; private redisConfig: RedisConfig;
private constructor(config: RedisConfig) { this.queues = new Map(); this.redisConfig = config; }
static getInstance(config: RedisConfig): QueueManager { if (!QueueManager.instance) { QueueManager.instance = new QueueManager(config); } return QueueManager.instance; }
getQueue(name: string): Bull.Queue { if (!this.queues.has(name)) { const queue = new Bull(name, { redis: this.redisConfig, defaultJobOptions: { removeOnComplete: false, // Keep job history removeOnFail: false, // Keep failed jobs attempts: 3, // Retry failed jobs backoff: { type: 'exponential', // Exponential backoff delay: 2000 // Start with 2 seconds } } }); this.queues.set(name, queue); } return this.queues.get(name)!; }
async closeAll(): Promise<void> { await Promise.all( Array.from(this.queues.values()).map(queue => queue.close()) ); }}This Queue Manager implements the singleton pattern to ensure consistent queue configuration across your application. It provides sensible defaults for job options while allowing flexibility for different queue types.
3.3 Job Processors
Each type of job gets its own processor, keeping the code organized and maintainable.
Here’s an example of an email processor:
import { Job } from 'bull';import { sendEmail } from '../../lib/email';
export async function processEmailJob(job: Job) { const { to, template, data } = job.data;
// Report progress (useful for long-running jobs) await job.progress(10);
try { await sendEmail(to, template, data); await job.progress(100);
// Return value is stored in job.returnvalue return { sent: true, timestamp: new Date() }; } catch (error) { // Bull will handle retries based on our config throw error; }}3.4 Worker Process Setup
The worker process brings everything together, connecting queues with their processors:
import { QueueManager } from '../lib/bull/config';import { processEmailJob } from './processors/email';import { processImageJob } from './processors/image';
const queueManager = QueueManager.getInstance({ host: process.env.REDIS_HOST!, port: parseInt(process.env.REDIS_PORT!, 10), password: process.env.REDIS_PASSWORD});
// Initialize queues with their processorsconst queues = [ { name: 'email', processor: processEmailJob, concurrency: 5, // Process 5 emails at once. Set based on: // - Redis connection limits // - Email service rate limits // - Available system memory cleanupOnComplete: true // Flag for cleanup }, { name: 'image', processor: processImageJob, concurrency: 2, // CPU intensive, lower concurrency cleanupOnComplete: false // Keep image processing jobs for audit }];
// Set up each queue with its processor and completion handlerqueues.forEach(({ name, processor, concurrency, cleanupOnComplete }) => { const queue = queueManager.getQueue(name);
// Set up the processor queue.process(concurrency, processor);
// Set up completion handler if cleanup is enabled if (cleanupOnComplete) { queue.on('completed', async (job) => { try { await job.remove(); console.log(`Cleaned up completed job ${job.id} from queue ${name}`); } catch (error) { console.error(`Error cleaning up job ${job.id} from queue ${name}:`, error); } }); }
// Add error monitoring queue.on('failed', (job, error) => { console.error(`Job ${job.id} in queue ${name} failed:`, error); });
queue.on('stalled', (jobId) => { console.warn(`Job ${jobId} in queue ${name} is stalled`); });});
// Graceful shutdown handlerasync function shutdown() { console.log('Shutting down workers...');
// Pause all queues await Promise.all( queues.map(({ name }) => queueManager.getQueue(name).pause(true) ) );
// Wait for active jobs await Promise.all( queues.map(async ({ name }) => { const queue = queueManager.getQueue(name); const active = await queue.getActive(); return Promise.all( active.map(job => job.finished()) ); }) );
// Close Redis connections await queueManager.closeAll();
process.exit(0);}
process.on('SIGTERM', shutdown);process.on('SIGINT', shutdown);This setup provides:
- Independent scaling of different job types
- Graceful shutdown handling
- Progress tracking for long-running jobs
- Automatic retry handling
- Proper resource management through concurrency control
With this implementation in place, you can now add jobs to your queues from anywhere in your application using the Queue Manager. The workers will process these jobs based on their priority and configuration, with built-in error handling and retry logic.
4. Advanced Processing Patterns
Production applications often require more than simple queuing and processing. They need to handle complex workflows, manage system resources, and integrate with external services efficiently. Let’s explore two essential patterns for building robust job processing systems: job dependencies and rate limiting.
4.1 Job Dependencies and Workflows
Real-world business processes rarely consist of single, isolated tasks. Instead, they often involve multiple steps that must execute in a specific sequence, with some steps depending on the successful completion of others. Bull provides built-in support for these workflows through job dependencies.
Common scenarios where job dependencies are crucial:
- Order processing with payment verification, inventory updates, and notifications
- User registration flows with email verification and profile setup
- Content publishing with processing, validation, and distribution steps
Here’s how to implement a multi-stage order processing workflow:

export async function startOrderProcessingWorkflow(orderId: string) { const queueManager = QueueManager.getInstance(redisConfig); const orderQueue = queueManager.getQueue('order-processing');
// Step 1: Verify payment first const verifyPayment = await orderQueue.add( 'verify-payment', { orderId } );
// Step 2: Update inventory after payment const updateInventory = await orderQueue.add( 'update-inventory', { orderId }, { parent: verifyPayment.id } );
// Step 3: Parallel operations after inventory update await Promise.all([ orderQueue.add('notify-shipping', { orderId }, { parent: updateInventory.id }), orderQueue.add('send-confirmation', { orderId }, { parent: updateInventory.id }) ]);}4.2 Rate Limiting and Prioritization
When your application interacts with external services or performs resource-intensive operations, you need to control the rate of job processing. This helps you:
- Stay within API rate limits
- Prevent system resource exhaustion
- Ensure fair resource distribution
- Prioritize critical operations
Bull provides powerful rate limiting and prioritization features. Here’s how to implement a rate-limited queue that also supports job priorities:
export class RateLimitedQueue { private queue: Bull.Queue;
constructor(queueName: string) { this.queue = QueueManager.getInstance(redisConfig) .getQueue(queueName);
// Global rate limiter for the queue this.queue.limiter = { max: 100, // max jobs per interval duration: 60000, // interval in ms (1 minute) bounceBack: true // queue jobs when limit is reached }; }
async addJob(data: any, priority: number = 2) { return this.queue.add(data, { priority, // 1 (highest) to 3 (lowest) attempts: 3, backoff: { type: 'exponential', delay: 1000 } }); }}Use this rate-limited queue for scenarios like:
- API integrations with rate limits (e.g., sending emails, SMS)
- Resource-intensive operations (e.g., image/video processing)
- Operations that need to be throttled for system stability
For example, you might use different priorities for different types of emails:
const emailQueue = new RateLimitedQueue('email');
// High priority: Password reset emailsawait emailQueue.addJob({ type: 'password-reset', userId: 'user123'}, 1);
// Medium priority: Welcome emailsawait emailQueue.addJob({ type: 'welcome', userId: 'user456'}, 2);
// Low priority: Marketing emailsawait emailQueue.addJob({ type: 'marketing', userId: 'user789'}, 3);5. Deployment with Dokku
Deploying Bull workers requires careful consideration of process management and scaling. Let’s build on our existing Dokku deployment setup.
5.1 Process Configuration
A robust background job system requires three distinct processes:
# Procfileweb: npm startworker: node dist/workers/index.jsscheduler: node dist/workers/scheduler.jsEach process serves a specific purpose:
web: Your Next.js application handling HTTP requestsworker: Dedicated job processors handling queued tasksscheduler: Manages recurring jobs (similar to cron)

5.2 Redis Setup
First, install and configure Redis using Dokku’s plugin system:
# Install Redis plugindokku plugin:install https://github.com/dokku/dokku-redis.git
# Create Redis service with persistencedokku redis:create background-jobs-redis \ --custom-env REDIS_MAXMEMORY=256mb \ --custom-env REDIS_MAXMEMORY_POLICY=allkeys-lru
# Enable persistencedokku redis:persist background-jobs-redis
# Link Redis to your appdokku redis:link background-jobs-redis my-nextjs-app5.3 Worker Process Configuration
Scale your worker processes based on your needs:
# Scale to 3 worker processesdokku ps:scale my-nextjs-app worker=3
# Keep scheduler as singleton to prevent duplicate jobsdokku ps:scale my-nextjs-app scheduler=15.4 Environment Variables
Set up your environment variables for the background processing system:
# Redis configuration (automatically set by redis:link)dokku config:set my-nextjs-app \ BULL_PREFIX=my-nextjs-app \ BULL_DEFAULT_JOB_ATTEMPTS=3 \ BULL_DEFAULT_JOB_REMOVAL_DELAY=36005.5 Monitoring Configuration
Enable log aggregation for your worker processes:
# Enable worker process loggingdokku logs:vector-add my-nextjs-app worker
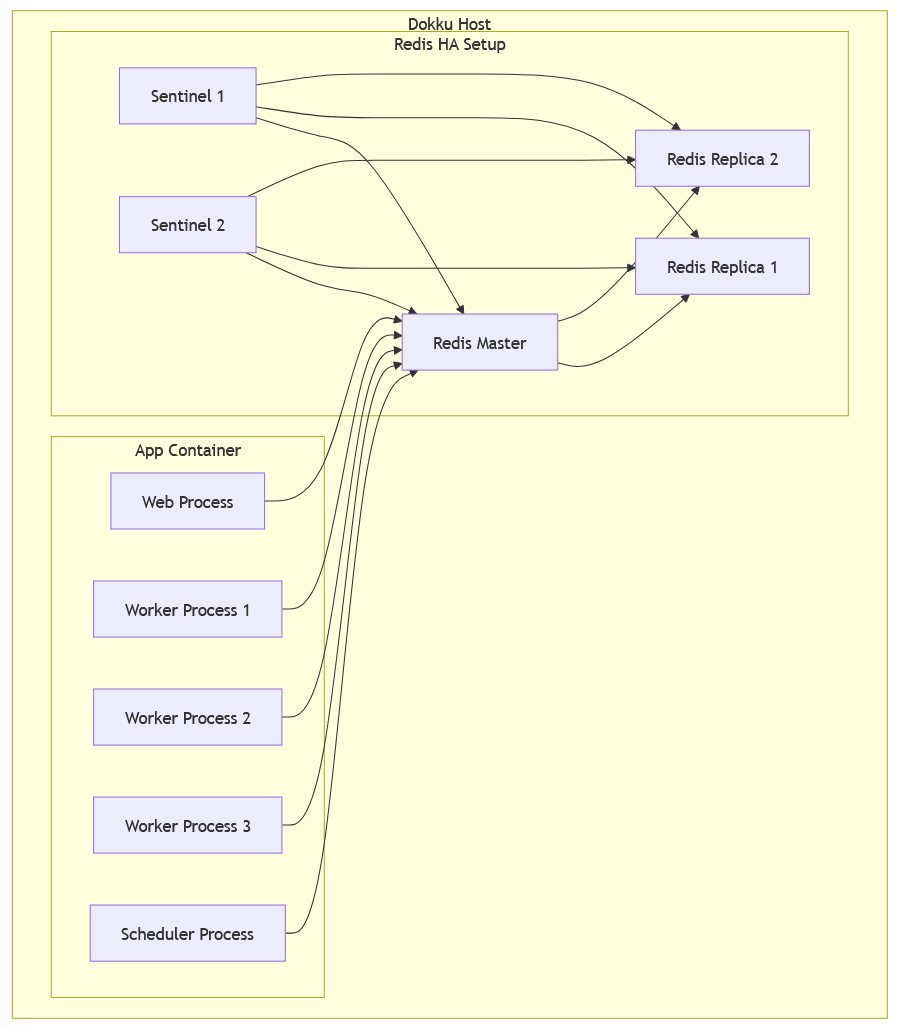
# View worker logsdokku logs my-nextjs-app -p worker5.6 High Availability Setup
For production deployments requiring high availability:
- Configure Redis sentinel:
dokku redis:configure-sentinel background-jobs-redis- Enable automatic failover:
dokku redis:configure-sentinel background-jobs-redis \ --sentinel-failover-timeout 5000- For larger deployments, consider Redis Cluster:
# Create a Redis clusterdokku redis:create background-jobs-redis --cluster
# Configure cluster settingsdokku redis:configure-cluster background-jobs-redis \ --nodes 3 \ --replicas 1ℹ️ Note: When using Redis Cluster, update your Bull configuration to include cluster options:
const queue = new Bull(name, { redis: { cluster: true, nodes: redisClusterNodes }});5.7 Deployment Health Checks
Create a health check endpoint for your worker processes:
export default async function handler(req, res) { const queueManager = QueueManager.getInstance(redisConfig); const queues = ['email', 'image']; // Add your queue names
try { const status = await Promise.all( queues.map(async (name) => { const queue = queueManager.getQueue(name); const [active, waiting] = await Promise.all([ queue.getActiveCount(), queue.getWaitingCount() ]); return { name, active, waiting }; }) );
res.status(200).json({ status: 'healthy', queues: status }); } catch (error) { res.status(500).json({ status: 'unhealthy', error: error.message }); }}ℹ️ Note: In production, secure this endpoint by using authentication middleware, restricting to internal IPs, or moving it to a separate internal admin API.
Add this to your CHECKS file:
WAIT=10ATTEMPTS=6/api/worker-health 200 {"status":"healthy"}6. Production Monitoring
Real-world background job systems need robust monitoring and error handling.
6.1 Error Handling
Implement comprehensive error tracking:
export function setupQueueErrorHandling(queue: Bull.Queue) { // Queue-level errors queue.on('error', error => { console.error('Queue error:', error); Sentry.captureException(error); });
// Failed jobs queue.on('failed', async (job: Job, error: Error) => { console.error(`Job ${job.id} failed:`, error);
// Only alert on final failure if (job.attemptsMade === job.opts.attempts) { await notifyTeam({ queue: queue.name, jobId: job.id, error: error.message, data: job.data });
Sentry.withScope(scope => { scope.setContext('job', { id: job.id, queue: queue.name, attempts: job.attemptsMade, data: job.data }); Sentry.captureException(error); }); } });
// Stalled jobs (took too long) queue.on('stalled', (jobId: string) => { console.warn(`Job ${jobId} stalled`); });}6.2 Monitoring Tools
While Bull Board provides a UI, command-line tools can be more reliable for production monitoring:
async function getQueueStats() { const queue = QueueManager.getInstance(redisConfig) .getQueue('my-queue');
const [waiting, active, completed, failed] = await Promise.all([ queue.getWaitingCount(), queue.getActiveCount(), queue.getCompletedCount(), queue.getFailedCount() ]);
console.table({ waiting, active, completed, failed });}7. Conclusion
Building a production-grade background job system requires careful consideration of:
- Job processing patterns and workflows
- Deployment and scaling strategies
- Error handling and monitoring
- Resource management and rate limiting
By following these patterns and practices, you can build a reliable background processing system that scales with your application’s needs. Remember to:
- Start simple and add complexity as needed
- Monitor job queues and worker health
- Implement proper error handling and retries
- Consider resource constraints and rate limits
- Plan for graceful deployments and updates
The combination of Bull, Redis, and proper deployment practices provides a solid foundation for handling complex background processing needs in production environments.
Ready to Build with LLMs?
The concepts in this post are just the start. My free 11-page cheat sheet gives you copy-paste prompts and patterns to get reliable, structured output from any model.
Related Articles
Background Processing in Next.js Part 1
Learn about Background Processing in Next.js Part 1
Redis Queues and Pub/Sub in Next.js - A Practical Guide
Learn how to use Redis lists, queues, and pub/sub patterns in Next.js for real-time features and background processing
From Idea to MVP: Building FastForward IQ with Next.js
Learn about From Idea to MVP: Building FastForward IQ with Next.js
Authentication in Next.js 14 with NextAuth.js
Learn about Authentication in Next.js 14 with NextAuth.js